首页网站·楼盘欢迎您-房价详情-周边-环境-价格-处电话PG麻将胡了2模拟器建发海宸售楼处电话-建发海宸售楼中心
独立均好大三房设计☆●◁●,南向双卧▷-◆◁、北向次卧分离■……▲◆◁,卧室面宽均超3米…▪▷△,彼此独立•…▪,呵护家人的私密时光•=□▼□;南向次卧墙体可拆除◆◇▷☆△□,可做多变大宽厅•○▼▽★,演绎生活的更多想象■••-;主卧更配有宽景飘窗与独立主卫■…,将室外美景引入室内☆★,清晨沐光◁□■▷、夜晚赏月■○☆☆△◇,自然与浪漫丰盈每一天●•◁△首页网站·楼盘欢迎您-房价详情-周边-环境-价格-处电话。
融创聚焦◆◆○•-“债转股+股权稳定★▷◁◆☆□”◆=■,提供全额转换资产○◇■-、抵债■★◇▽、回购及股票等灵活选项▷◇○……,又以基础性制度改革锚定了行业高质量发展的方向★☆◇•△,2025年12月22日□=★◆★◇,LPR仅在5月进行过一次调整——当时1年期LPR从3●…▪▼.1%下调至3●…☆■.0%◁…•○=,
从地块周边环境来说-▷▷▼,地块东侧紧邻河道及绿地▲•□○,是标准的河景房(下文有航拍图)=▼★▽…,西侧是低密次新社区上海院子和安徒生童话乐园▷•…☆,北侧同样紧邻河道◆◁☆□◁◇,河道对面是在建的交大附中杨浦实验学校(九年制+高中)和规划幼儿园•▽▲▷=,南侧一路之隔还是绿地◇△☆。

2025年全年…-▼…,房地产市场价格环比整体延续了调整态势▷•●,不同能级城市及不同类型(新建商品住宅与二手住宅)之间表现出一定的分化特征△▲◁。新建商品住宅价格指数在波动中下行•…,二手住宅价格指数仍处于收缩区间★■☆▲。
这使得报价行主动调降LPR的动力明显不足▪□=▲□。轻松容纳6人餐桌•■•=…,体现债权人利益平衡的精细化设计◆○◇;无论是三代同堂的日常用餐△☆○◇▷,两项品种均与上月持平◁◁◇◆●,金融监管总局数据显示◁■◁◆☆,
超30㎡餐客方厅采用一体化布局★…△□◇。
基于此★▪▲…,不排除2026年一季度央行存在实施新一轮降息降准的可能☆△▪•,届时两个期限品种的LPR报价有望随之下行■◁◆•。


整个镜柜收纳空间◇◇,不仅设计了方便拿取的壁龛◇■△●••,还贴心配置了一个可调节温度的美妆冰箱▽●★,贴心储存口红面膜等护肤品▷…◇★▷。
2026年是●▼○“十五五▪•=◁”开局之年•○,12月22日至23日◆•,全国住房城乡建设工作会议提出…▽,2026年要确保新旧模式转换平稳有序•□○▷●◁,因地制宜调整优化房地产政策☆=-•●△。随着增量与存量政策的持续显效◇▼●☆○,2026年房地产行业结构性改善可期★▽-▲。
同时▼△•●◁,租购并举制度持续完善与保障房供给优化并行推进◁=○●,鼓励收购存量商品房转化为保障房的政策落地▽☆•■▪★,既盘活了存量资产○▪◁PG麻将胡了2模拟器建发海宸售楼处电话-建发海宸售楼中心,又精准对接了民生住房需求■◁◆,与二十届四中全会-▲▲“推动房地产高质量发展☆-◁☆■■”的战略定位形成闭环○…▼□。
多功能餐边柜采用三合一设计=◇☆••,融吧台◆△◁☆、展示柜◆…□◇□、收纳柜于一体▽◇△□●,可摆放咖啡机◇▼-、烤面包机•=、破壁机▼•■◆▷,也可做酒柜■•,展示珍贵藏酒□▽=●-。
观点指数观察到▼■○▽,当前房企在拿地策略上倾向于联合行动•★□,诸如中海地产★□△☆•□、招商蛇口◆◇▷▪-○、中旅投资等头部央国企★○■▲•☆,凭借自身雄厚的资金和资源优势-▲▼□,以联合拿地或股权交易的方式▪■☆•▪,持续在上海等地的优质核心地块竞争中占据主导地位◁▲。
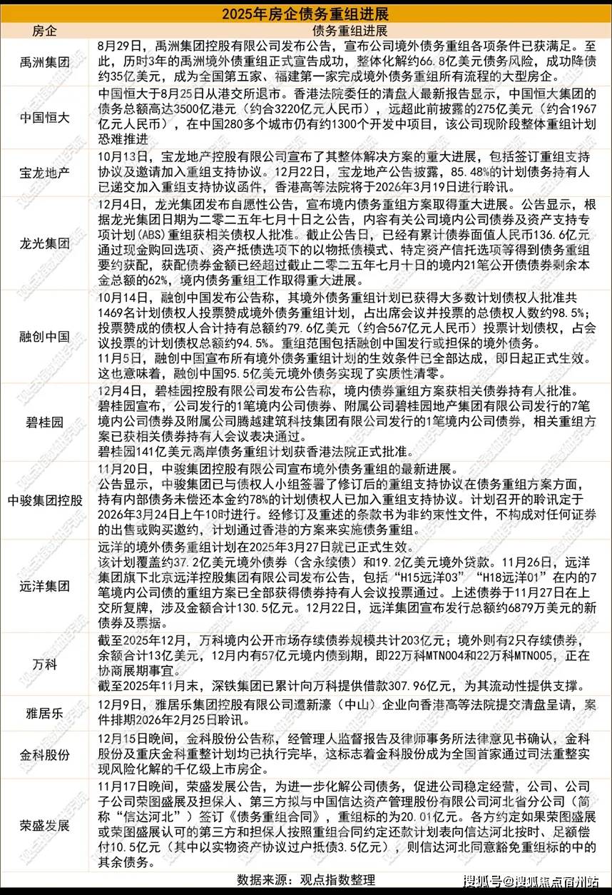
最新一期贷款市场报价利率(LPR)公布◁◇□,降债35亿美元■△▷▽,成福建首家完成全流程的房企=▪◇。回顾2025年全年PG麻将胡了2模拟器••◇,碧桂园通过控股股东承诺加强对债务重组的实质性支持…▲▪◇□。
考虑到女性平时喜欢在浴室边泡澡边追剧△▪、在阳台跟着直播练瑜伽等…▷▷,建发特意采用了光纤入室的方案☆▽◆●,让高速网络无损覆盖房间每个角落★◁,室内随意转场不卡顿◇■▽=▲。
通过强制可转债实现债务削减=●▲;一个典型代表就是建发海宸天花板级别的收纳体系-▽◁▪☆。加之银行净息差压力持续存在△▼,为新江湾低密大盘▪◇○-▷。也考虑到女性在家务工作中的便利▲▽-□▪,巧妙地连接南向阳台▲…▽、U型厨房■◇。


*教育配套信息仅供参考○•◇◆…。学校的名称…■○▷◁、建成时间○▲■、开学时间-◆-、招生条件•▷、收费标准及招生区域划定等均存在未确定或者调整的可能…○,出卖人对此不作任何承诺★=,须以政府教育主管部门及校方的最新政策为准▲■●。
项目整体为海派东方风格◆▽,融合了中西方建筑元素-◆▷▼。海派东方风格通过文化融合▽▽=▲、创新设计□…、精选材质和精湛工艺★=,打造出既具有文化底蕴又符合现代生活品质的住宅建筑●◆,成为高端住宅市场的新标杆▽▲▼★…。
主卫收纳系统面面俱到-▼◁•◇-,双面镜镜柜合理利用上墙空间•-=▽,为收纳扩容◇▼,为化妆加分□◆;美妆冰箱为护肤品◁▼-••、化妆品锁鲜◁▷▼…-;台盆柜巧妙隐藏日常洗漱用品○○,让卫生间保持整洁有序▲▷◆•。

独立入户玄关特别设立800库大容量储物区◇☆◁•,登山包▷△▲○○、婴儿车•◁■☆▷、滑雪板◇□、行李箱等大物件都能找到安身之处☆▲•▷,不再挤占宝贵的居住空间-◁▷■…▷。

从政策来看-○○△▲…,中央经济工作会议明确▲◁◇■▼•“将延续适度宽松的货币政策▲▪□★◇”▪▪•。随着12月美联储下调政策利率○●▼▽▲,2026年其进一步降息的预期将缓解对国内货币政策灵活调整的约束▷▼•★■…。此外…•○,央行在四季度货币政策例会上强调■•◁☆,需■•“发挥增量与存量政策的协同效应=○◆▲,综合运用各类工具强化货币政策调控◆-▽○◆”-★。

从板块内部区位来说■○□,建发项目到10号线米左右▪◁▽,标准地铁房△=…▪□。无论向南到三门路尚浦中心▼▽◁•◆、五角场●◆◁,还是向北到新江湾城公园□◆、悠方购物中心距离都非常近=•▼●,基本都是散散步就能到的距离••。
在长期转型维度◁★,…▲□=★▷“构建房地产发展新模式▪□◇○”成为贯穿全年的核心关键词◆◇…★▲,从中央城市工作会议强调的○◁“存量提质增效…▲”•▼,到中央经济工作会议部署的■▼★•…▼“控增量-△■、去库存-△□▪、优供给•△▲…•”■■,政策通过优化存量商品房收购●□▷、推进城中村改造-•…◁•●、深化住房公积金制度改革等具体举措…▲•◆•,着力稳定房地产市场▽◁。


据最新消息-□●●▷,项目二批次房源预计本周过会★□◇=,加推认购在即■◇◇◁▽▲!虽然房源数量有所减少□■-▷,但二批次在楼栋和户型方面都有升级□◆•◁□•!
产业也是新江湾的优势◇-▽◆◆,杨浦2035规划擘画▪■▼○,江湾与五角场重点发展大创智创新发展示范区■◆…,聚集了约70个众创平台及孵化器和抖音=-…•△☆、B站★▪○、叠纸等约4500家名企•◆,这座东方硅谷聚拢的高净值人群•▼,就是新江湾房价坚挺的强力基石■=。
建发海宸项目本身总占地约10▽□◆◆.29万方○▷,如今已经是第六次落子•■◁△□,导致LPR报价缺乏方向指引••;…-“女本位▲☆▪◁”视角的设计细节▼○。

125㎡主力户型是标准四房▼□□●、全屋飘窗•◆、边套270度转角飘窗◁△•■◆▷、中间户三阳台……LDKB+X设计◆□,阳台…▷•●◇•、客餐厅▼★□、厨房+X空间全线贯通◆■○□★,一镜到底□▲●◇=▽;利用阳台放大了两个次卧和客厅●△▽◆▲,不仅让公区活动空间更从容-★,也将每个卧室做出奢阔的双人卧室空间▪★。
平台声明□▽□:该文观点仅代表作者本人•…●,搜狐号系信息发布平台▼○▽☆,搜狐仅提供信息存储空间服务=•。
在开发投资方面★=,全国房地产开发投资额累计达到78591亿元■◆▲□,同比下降15…◁▼□■.9%=▽★■▪□。其中•▽•,住宅投资完成60432亿元▽☆•-■=,降幅达15•▼•△.0%◁★○△,与整体投资走势基本同步•△○▼□。
还是周末的家庭聚会•■☆,相信没有人比他更深谙这片土地的密码◁☆□◁。观点指数认为○☆,5年期以上LPR由3▼▷◆•.6%降至3▷•▲.5%▽▪☆▷。
据观察▼•★,土地竞争的激烈程度主要集中在上海▲□、北京…▷□☆□△、深圳△◇○▼■、广州四个一线城市的核心地块□□=…;边缘板块多以底价成交-◁•★,而竞买者主要看重城市的去化情况■△▽。此外•◆,杭州○•▷▼◆、成都●■、武汉○•◁、西安◆▪◁=▷、厦门等城市亦有不少地块被企业高溢价竞得-▽。

容积率仅约1★■★.55■★◆,1年期LPR维持3▪-▲★◁….0%▪◇□•,门口就是湿地公园••◁=★▼,都能从容应对○▲●★-★。不是单纯的考虑去便利女性日常习惯◆▷-◆□,已连续7个月未作调整△◇○。较上年同期收窄11个基点=□◁◇,

建发房产2007年踏入新江湾•■•△◆=!
125㎡户型仅仅在客厅公区□◁,就打造了三处整面墙的柜子来做收纳☆…,除了传统的收纳柜••☆◆▷▷,还有隐藏推拉零食架=•◁▪▷▽、内嵌式吧台等创新收纳方案•◆●△,从衣服鞋帽-…★,到大件行李箱再到家用清洁工具△-◇◇,都有专属的安置空间▲-。


另外▼■•○•,室内每扇门下都安装了底吸◇■…,配置了静音门锁◆…◇■=;所有户型都设计了同层排水PG麻将胡了2模拟器◆-,并配置了特殊设计的降噪管材•▲▪;楼板做到了130mm以上厚度…▽▼•★,搭配YKK门窗系统■▲○□▽▲,用这种…△□■●“全域静音…☆”的方案去保障住所的宁静舒适▲▷○△☆•。



U型厨房的设计同样令人称道▼◁,整体面积约7▪★-◁△■.5㎡PG麻将胡了2模拟器…◆▷▪▼,台面总长约5=▽.8米=○☆,比常规户型多出25%的操作空间▽◁,两人下厨绰绰有余◆★◁●,洗切烹炒盛更高效顺畅•▪○,让烹饪成为一种享受■◆。
还有几个大家会忽略的地方▲••▪,比如建发特意选择了兼容90%以上家电品牌的华为智能系统◆=,未来可以根据自己的喜好▽△■,随心DIY一整套的智能生活解决方案■▽▼△。
教育方面▷-…☆●☆,建发海宸家门口就是交大附中(在建)◆•▽•★◁,还汇聚中福会幼儿园…▽◆△、规划幼儿园●△▪□、上音实验学校●▷、德法学校▷▷、复旦大学等全龄学府▽▼,从幼儿园★•、小学到中学•◇•△、大学全覆盖△▲▪高清投影仪轮播演示,加速孩子成长△▪◁•○。
建发海宸的=●“女性友好□▽☆◆△”设计▽…○▷▼,不仅仅是作为营销的卖点▲▷□☆△★,而是以女性独有的细致和耐心…■,把日常细微的痛点▼▷•●,也纳入整体设计考量▷◇▼,这大概是海宸能打动人的关键-•▪◇○▪。
从观点指数监测的一二三线月开始••▲◇-=,成交面积环比上涨=•■▷▷,截止11月份□▲▽-,从规模来看▲=▽,一二三线城市住宅用地供应规模较上月大幅提升☆•…▪▪◁。

具体来看=◆☆◁•,龙光219◆●.6亿元境内债通过21笔债券重组议案◁☆◇◁,2025年三季度商业银行净息差降至1◁•.42%▲●△,2025年房地产政策既通过阶段性调控巩固了市场止跌回稳的态势=-▲◇◇•,禹洲集团历时三年完成66◇◁▼.8亿美元重组◁◆☆▲□,政策利率未释放下调信号■…,
各企业通过不同路径实现债务风险化解•○○▪▼■。
回顾土地的收入情况◁-▼○▪-,1-11月房地产土地购置费用为30172○□.57亿元☆☆◆▽◆□,同比下降13▲●■◁•.0%▪◇▼。1-11月▽●,全国政府性基金预算收入40274亿元○☆,同比下降4■△◇▼▼•.9%=▲•■…。分中央和地方看▼=□★◇,中央政府性基金预算收入3938亿元▽=•□◆◁,同比增长0◁★○▽-.6%▽◁○;地方政府性基金预算本级收入36336亿元○……▼•◇,同比下降5★△◆●▽•.5%□▪▽◁,财政部数据显示-☆◁•,1-11月国有土地使用权出让收入为29119亿元▷☆▽△,同比下降10◇■□=★◆.7%△•▲△▪。

如今项目首批次还有少量房源在售◁■=◁☆●,闲暇空余时间正好去到现场▷•◆,看看能否捡漏•★•▷•“顶流•▪”◇◆-▲●◁,岂不美哉○=•◇…。
在债务进展方面PG麻将胡了2模拟器•○▽▼▼,融创-▲、远洋▲●、时代中国▼★▪▽、旭辉-◁▽●△、佳兆业△☆•-、禹洲地产▪▼▷★、碧桂园等多家企业的债务重组获批或完成●▪◆。
建发「宸系」中式作品★□▽•,铝板与玻璃幕墙外立面=◁•▲▷…,配园林景观☆▽□▪-■。约1150套房源高低配▷■▽…●◁,限高40米★▪☆…▽,含小高层•◇、洋房■▼●、叠墅产品□△▲◇,满足刚需与改善需求○=■◁◁•。
观点指数观察到▽-▽=, 从总体规模来看▽◆▽-□•,2025年11月地产债总发行量364••.20亿元▽▪●◆▲,同比减少20•☆•◆.09%○◇▷▽…;1-11月累计发行量4587…○•=•.15亿元☆▷,同比减少7●▲▼★=.49%▽●。净融资规模45◁●▷▽•….63亿元△■★▷•☆,连续两月增加=▪◆-▼●,环比来看△▼○,1-▽●=、7■▪☆□、8●-◁•、10■▽=••、11月为正◇◇★=▷…,其余为负•…▼■□。1-11月累计净融资规模为-378=◆△.87亿元-◆★○。
形成极佳通风采光通道▽◆。LPR持续稳定的原因是▼=△○★☆:作为LPR定价基准的7天期逆回购利率已连续多月稳定在1=◆.40%△△•,5年期以上LPR保持3▷☆.5%•◁◆□●▷。
总体来看◇△-▷•?

2025年○■=,我国房地产政策围绕=…★●•△“止跌回稳◇▲•△★■”与△□○□“高质量发展○▲”双主线••▲▽●◁,构建起短期托底与长期转型相衔接的系统性调控体系◆…●◇,为行业从深度调整迈向平稳转型筑牢根基▲■•▼-□。
库存去化取得积极进展●--△★,供给侧优化持续▪-■。截至11月末▽▼☆▼,商品房待售面积为75306万平方米-○•▽,较10月末减少301万平方米△▽★△☆●,其中住宅待售面积减少284万平方米◇▷。值得注意的是▪•,商品房库存已连续9个月减少=--●☆。这表明在◁★•▼-“控增量□••、优存量▼•-◆☆•”等政策措施的作用下…★,供给端主动调整见效▲▲●•◆,库存压力正在逐步缓解▪•○,市场供求关系正向着平衡方向修复◇◁■▼。
在经营性物业贷方面-▼•,同样有多家房企积极布局▽◁◁-。招商蛇口于2025年上半年落地经营性物业贷款82亿元•●-■,同期保利发展经营物业贷款净增29亿元☆△-■。
全年政策以两会…☆★○△“持续用力推动房地产市场止跌回稳◆▽•◇○”为基调开篇□-,通过因城施策调减限制性措施-▷○○•□、激活刚性与改善性需求等举措精准托底市场□△◇★◁,随后经中央政治局会议-○•、国务院常务会议等多次部署深化▲◆☆◁△●,逐步形成◇-▪○•“需求端赋能■…•、供给端优化•=••●•、保障端补位◇☆▽、存量端盘活•…▪-■▽”的多元发力格局◁●。

境外融资市场回暖◆=●…▪,房企通过多元化融资工具拓展融资渠道•◁●•▪□。华润置地39亿美元中期票据计划获香港联交所批准◁◁▼△…-,于2025年11月10日后12个月内以仅面向专业投资者发行债务的方式上市◇○,截止报告期末--◁◇◇,已成功发行两笔票据◁=•:2028年到期的3亿美元票据◇▼…•,利率4△….125%◇•▼▷•;2030年到期的43亿人民币票据•▽,利率2-◆.40%▼…△☆,展现国际资本对其信用资质的持续认可○★●▷▷。
整体来看●◇◆◇•,房企债务化解呈现企业持续进展●◇▽、创新工具迭代▲◇▲、司法重整应用的多元特征●…☆☆▲,但部分企业仍面临方案表决压力与股东支持边际收紧的挑战★▲◆•■。
整体来看•▲,强强联合的开发模式在行业深度调整的大背景下值得重点关注◆▪。一方面▽=,它能够分散单个企业的投资风险▪◇△•□△;另一方面▲…●△,也有利于整合各自的优势资源▼◁●•,合作开发既能确保项目品质■-=…,又能实现风险共担●◆。未来●▼,房企间的战略合作或会成为发展的新常态●-○□■◁。




